수식:

이 식은 오일러 공식(Euler's formula)이라고도 불리며, e, i, pi, cos, sin 등 다양한 수학적 개념이 하나로 합쳐진 식입니다.
1. 이식이 나타내는 것: 이 식은 e, i, pi, cos, sin 등의 수학적 개념을 하나의 식으로 표현하여 수학적인 계산을 단순하게 만들어 주는 역할을 합니다. 또한 이 식은 삼각함수와 지수함수를 연결시켜주는 중요한 역할을 하며, 물리학, 공학, 수학 등 다양한 분야에서 활용되고 있습니다.
2. 목적: e^iϕ=cosϕ+isinϕ 이식은 삼각함수와 지수함수를 연결시켜주는 역할을 하므로, 다음과 같은 의미와 활용 방안을 갖습니다.
3. 의미:
- 복소수의 지수 표현: e^(ix)는 복소평면 상에서 각도 x에 해당하는 위치의 복소수를 의미합니다.
- 삼각함수와 지수함수의 관계: 삼각함수와 지수함수 사이에 관계식을 제시하여, 수학적 계산을 단순하게 합니다.
4. 활용 방안:
- 복소수 분석: 실수부와 허수부를 가지는 복소수를 계산할 때 사용됩니다.
- 회전변환 분석: 2차원 평면 상에서의 회전 변환을 분석할 때 활용됩니다.
- 주기함수 분석: 주기함수를 지수함수로 표현하여, 복잡한 주기함수의 계산을 간단하게 합니다.
- 물리학 분야에서: 양자역학에서 파동 함수의 분석에, 전기회로에서 복소수를 활용하여 전기 신호의 주파수를 계산하는 등 다양한 분야에서 활용됩니다.
5. Code:
import matplotlib.pyplot as plt
from mpl_toolkits.mplot3d import Axes3D
# 범위 설정
phi = np.linspace(0, 2 * np.pi, 100)
r = 1
# 복소수 식 계산
z = r * np.exp(1j * phi)
# 3D 그래프 생성
fig = plt.figure(figsize=(10,10))
ax = fig.add_subplot(111, projection='3d')
# x, y, z 축 레이블 지정
ax.set_xlabel('Real axis')
ax.set_ylabel('Imaginary axis')
ax.set_zlabel('Amplitude')
# 그래프 그리기
ax.plot(phi, np.real(z), np.imag(z), label=r'$e^{i\phi}=\cos{\phi}+i\sin{\phi}$')
# 범례 추가
ax.legend()
# 그래프 보이기
plt.show()
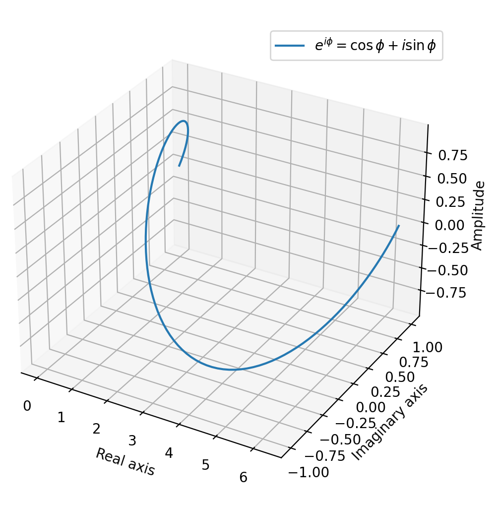
6. Code 설명 및 결과:
이 코드를 실행하면 3D 그래프가 생성되며, x축이 실수부(real), y축이 허수부(imaginary), z축이 크기(amplitude)를 나타내고, 범례에는 e^iϕ=cosϕ+isinϕ의 수식이 나타납니다.
파이썬 코드에서는 numpy 라이브러리의 np.exp(1j * phi) 부분이 해당 수식을 계산하는 부분입니다. np.exp는 지수함수를 계산하는 함수이고, 1j는 허수 단위 i를 나타내며, * 연산자로 phi와 곱해져서 e^iϕ를 계산합니다. 이를 통해 e^iϕ=cosϕ+isinϕ의 값을 계산하게 됩니다.

'[Python][Physics]' 카테고리의 다른 글
| [Python][Physics]#10 복소수 표현을 사용한 삼각함수의 곱셈 공식(시각화) (0) | 2023.05.05 |
|---|---|
| [Python][Physics]#09 복소수에서 쌍곡선 사인(sinh)과 쌍곡선 코사인(cosh) 함수 유도 공식(시각화) (0) | 2023.05.05 |
| [Python][Physics]#07 스토크스 정리(Stokes' theorem)(시각화) (0) | 2023.05.05 |
| [Python][Physics]#06 가우스 발산 정리(Gauss's Divergence Theorem)(시각화) (0) | 2023.05.04 |
| [Python][Physics]#05 벡터 필드 전기장(Electric Field, E)에 대한 라플라시안(Laplacian) 연산자 계산(시각화) (0) | 2023.05.04 |